首頁
關(guān)於我們
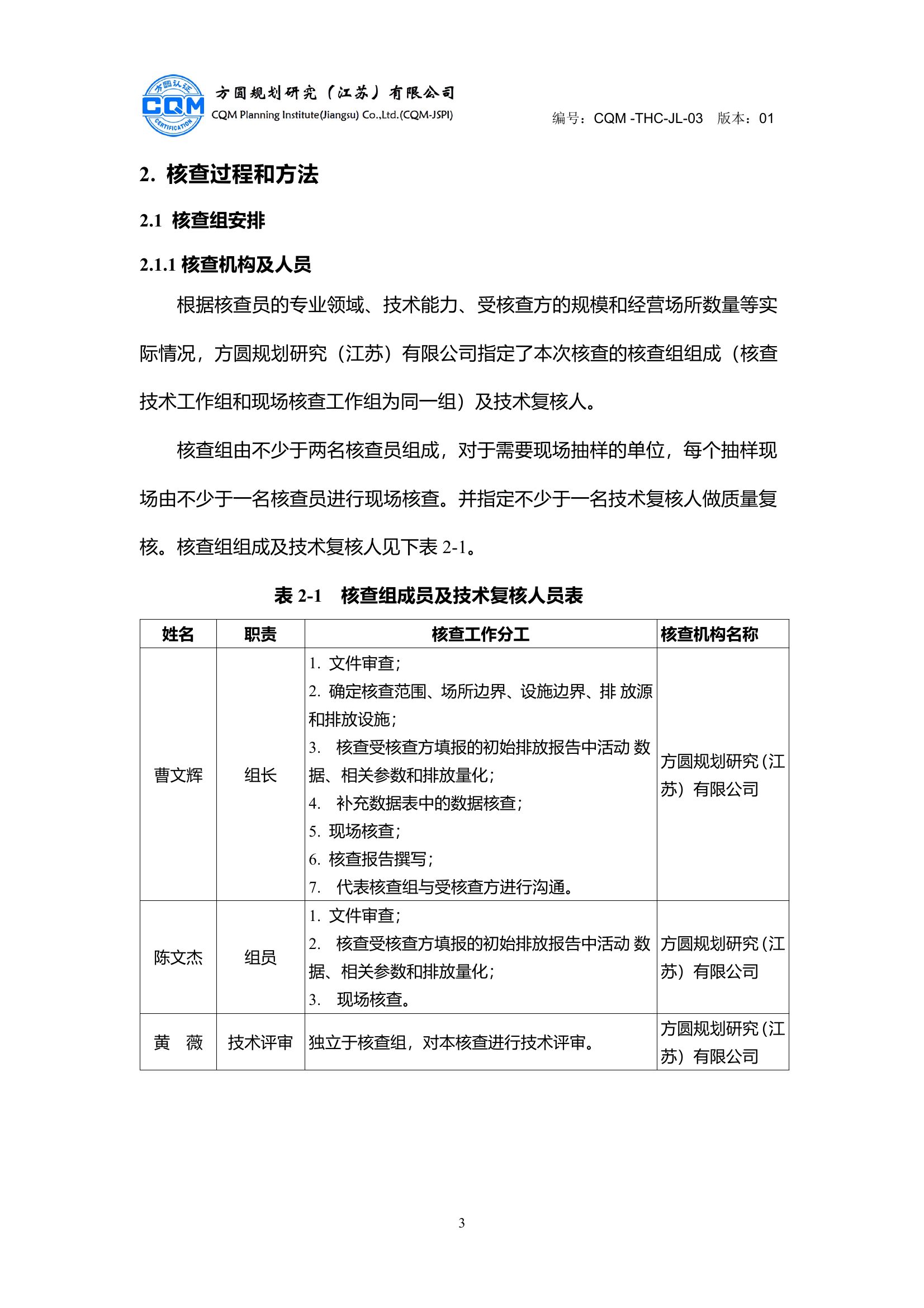
公(gōng)司簡介
總裁致辭
榮譽資質
企業文化
產品係列
標準儀表
熱工儀表
物位儀表
流量儀表
壓(yā)力儀表
顯示儀表
電線電纜
進口儀表
橋架、儀表櫃
同步(bù)磁阻電機
管件(jiàn)閥門
無線儀表(biǎo)
分析儀表
其它儀表
成功案例
新聞資訊
在線留言
聯係我們(men)
ENGLISH
搜索(suǒ)
首頁
關於我們
公司簡介
總裁(cái)致辭(cí)
榮譽(yù)資(zī)質
企業文化
產品係列
成功(gōng)案例
新聞資訊
在線留言
聯係我們
ENGLISH
公司新聞
NEWS
首頁
>
公司新聞
2021年度碳核查報告
2021-10-06
上一篇:草莓香蕉榴莲丝瓜秋葵绿巨人最新版集團召開銷售經理業務培訓班
下一篇(piān):熱烈慶祝蘇(sū)儀集團閥門事業部智能化升級改造完工投產
首(shǒu)頁
關於(yú)我們
產品係列
成功案例
新聞資訊(xùn)
在線留(liú)言
聯係我們
ENGLISH
公眾號
© 2025 江蘇草莓香蕉榴莲丝瓜秋葵绿巨人最新版集團有限公司 All Rights Reserved. 備案號:
蘇ICP備18062294號-1
騰雲建站僅向商家提供技術服(fú)務
首頁
電話
留言
回到(dào)頂部
電(diàn)話
0517-86882705
客服
返回(huí)頂部
草莓香蕉榴莲丝瓜秋葵绿巨人最新版-草莓香蕉榴莲丝瓜秋葵绿巨人APP-污草莓樱桃丝瓜绿巨人秋葵笔趣阁-草莓直播免费下载观看视频-香蕉榴莲绿巨人草莓榴莲在线观看-丝瓜草莓榴莲秋葵芭乐18岁污在线观看